?

| 故障代碼 | 故障描述 | 警告 | 報警 | 跳閘鎖定 |
| 2 | 有效零故障(LIVE ZERO ERROR) | X | X | X |
| 4 | 電源缺相 (MAINS PHASE LOSS) | X | X | X |
| 5 | 高電壓警告(DC LINK VOLTAGE HIGH) | X | ||
| 6 | 低電壓警告 (DC LINK VOLTAGE LOW) | X | ||
| 7 | 過壓 (DC LINK OVERVOLT) | X | X | X |
| 8 | 欠壓 (DC LINK UNDERVOLT) | X | X | X |
| 9 | 逆電壓過載 (INVERTER TIME) | X | X | |
| 10 | 電機過載 ( MOTOR, TIME) | X | X | |
| 11 | 電機熱敏電阻 (MOTOR THERMISTOR) | X | X | |
| 12 | 電流極限(CURRENT LIMIT) | X | X | |
| 13 | 過電流(OVERCURRENT) | X | X | X |
| 14 | 接地故障 (EARTH FAULT) | X | X | |
| 15 | 開關模式故障 (SWITCH MODE FAULT) | X | X | |
| 16 | 短路 (CURR. SHORT CIRCUIT) | X | X | |
| 17 | 串行通訊超時 (STD BUS TIMEOUT) | X | X | |
| 18 | HPFB 總線超時 (HPFB TIMEOUT) | X | X | |
| 33 | 超出頻率范圍(OUT FREQ RNG/ROT LIM) | X | ||
| 34 | HPFB通訊故障(PROFIBUS OPT. FAULT) | X | X | |
| 35 | 起動沖擊故障(INRUSH FAULT) | X | X | |
| 36 | 溫度超限 (OVERTEMPERATURE) | X | X | |
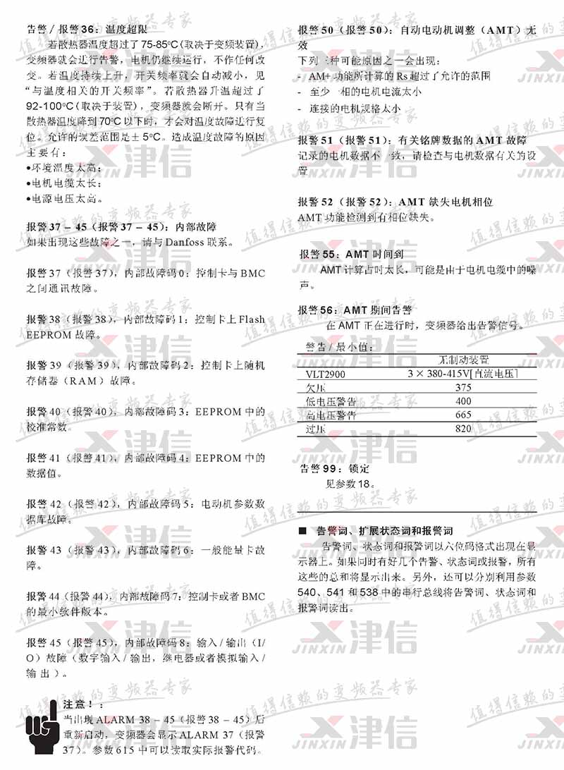
| 37-45 | 內部故障 (INTERNAL FAULT) | X | X | |
| 50 | AMT 自動電機適配不可用 | X | ||
| 51 | AMT銘牌數據故障(AMT TYPE.DATA FAULT) | X | ||
| 54 | AMT 電機不匹配 (AMT WRONG MOTOR) | X | ||
| 55 | AMT 超時(AMT TIMEOUT) | X | ||
| 56 | AMT 期間報警 (AMT WARN. DURING AMT) | X | ||
| 99 | 鎖定 (LOCKED) | X | ||



